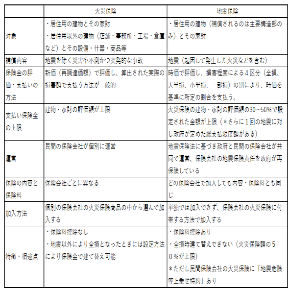
■ 火災保険は地震をカバーしない
火災保険は、すまいの保険、お家の保険などとも呼ばれ、火災以外にも雨、雷、雹、雪など地震を除く災害や不測の突発的な事故による建物・家財への損害を補償の対象としています。火災保険は広く建物・家財を補償してくれるのですが、どの火災保険も地震はカバーしません。
■ 地震は地震保険でカバーするが
地震に起因する損害は専用の地震保険でカバーすることになります。ただし地震保険は地震保険法に基づく特別な保険で、次のような特徴があります。
1.単独では加入できない
火災保険に付帯するかたちで加入する
2.保険対象が限られる
居住用の建物(補償されるのは主要構造部のみ)とその家財
3.保険金額が限られる
火災保険金額30~50%の範囲で設定
4.内容と保険料
どの保険会社で加入しても内容・保険料は同じ
■ 地震保険法の目的は「被災者の生活立て直し支援」
上記の特徴からわかるように、地震保険法は被災者の生活立て直し支援を目的としており、一回の災害に対し補償できる金額に限りがあることから、地震保険では住居の罹災に限り火災保険の50%を上限に保険金が支払われる仕組みになっています。
≪ まとめ≫地震保険では全損家屋を建て直せない、特約や保険外の備えも
よって、全損家屋を地震保険だけで以前のとおりに建て直すことはできないことを念頭において、地震保険の不足分を補う火災保険の「地震危険等上乗せ特約」を検討したり、保険以外の方法も含めて地震への備えを考える必要があります。
下の比較表に火災保険と地震保険の違いをまとめましたのでご参照ください。

note|ひとこと保険ブログ にも :「過信は禁物」地震保険 を追加しました。



